96 【征稿启事】《华语教学忆往》与《华语教学学术观点》专书征稿正式启动
自3月16日秘书处发出《关于两本专书编写进展及邀请全体会员参与的通知》以来,在主编、副主编及各位编委老师的共同努力下,两本专书的征稿工作已顺利完成最后阶段的讨论与定稿。编委会经过充分商议,现正式发布《华语教学忆往》与《华语教学学术观点》的征稿通知及写作规范。
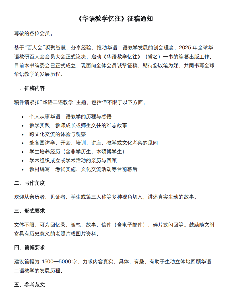
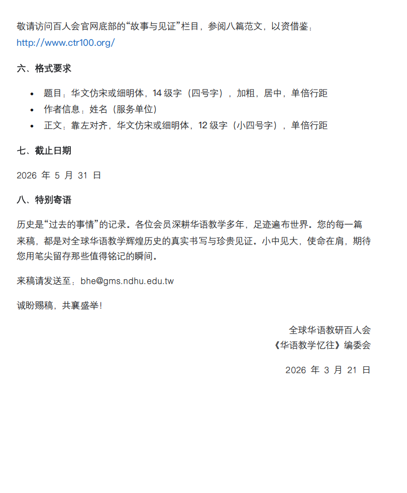
一、《华语教学忆往》征稿通知


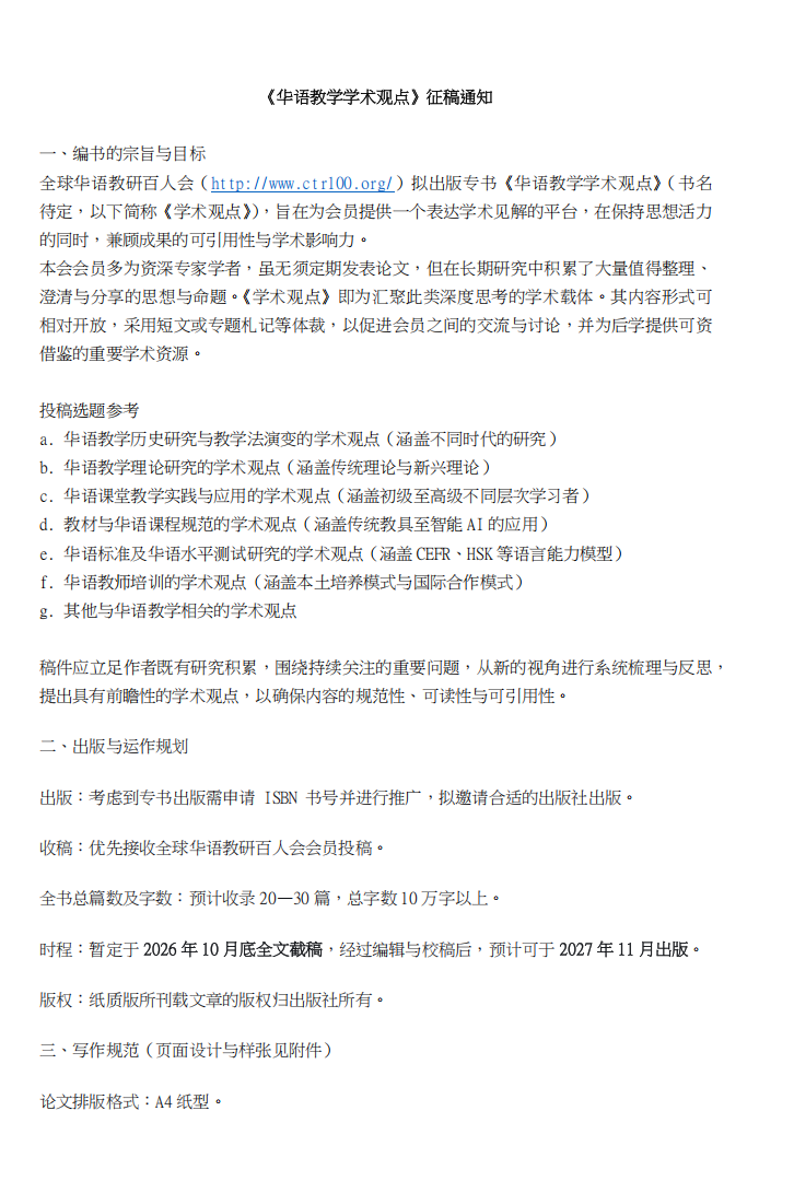
二、《华语教学学术观点》征稿通知


两本专书是全球华语教研百人会全体荣誉会员和会员共同的学术财富,欢迎您用笔记录历史、表达观点。同时,编委会仍欢迎更多会员加入审稿、组稿等工作,有意者请随时联系秘书处。
若您有相关出版社资源、个人或机构赞助意向,请与秘书处联系(邮箱:sec.ctr100@gmail.com;电话/微信:+86-13910863123)。所有资助将专款专用,并在书中以适当方式鸣谢。
让我们齐心协力,为全球华语教学界留下两份厚重而温暖的时代印记。
顺颂研安!
全球华语教研百人会秘书处
2026年3月31日